首 页
产业经济
研究领域
行业研究
市场调研
投资咨询
工程咨询
上市咨询
数据咨询
关于我们
专题研究
专家观点
科莫迪观点
财经资讯
行业新闻
产业链研究
电力行业
电力设备行业
煤炭行业
电力节能环保行业
天然气行业
清洁能源
产业规划
月度跟踪报告
年度发展报告
深度研究报告
投资预测报告
会议培训
典型案例
深度调研报告
价格预测报告
典型案例
投资价值报告
商业计划书
典型案例
投资机会研究
项目建议书
可行性研究报告
项目申请报告
资金申请报告
节能评估报告
典型案例
IPO细分市场研究
募投项目可行性研究
典型案例
数据咨询
网站介绍
我们的优势
购买流程
定制报告
合同下载
法律声明
会员说明
招聘信息
联系我们
网站地图
行业报告分类
研究报告:
24H值班热线:
13911266424
行业研究、市场调研、数据咨询:
010-65212236
投资咨询、工程咨询、上市咨询:
010-65226153
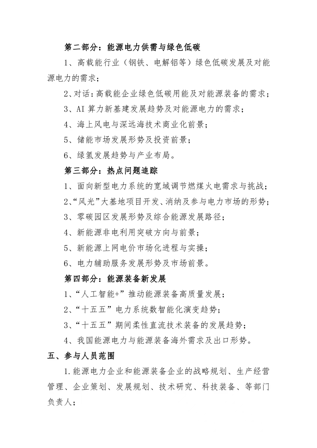
关于召开2026年能源电力与装备发展形势 报告会(春季)的通知
来源: 作者: 2026-1-21
上一篇:
2026年能源电力与装备发展形势报告会(春季)在北京顺利召开
下一篇:
2026年第一期电力交易员(中级工)培训班
最新报告
2026年中国火电绿色低碳转型
2025年5月 新型储能投资前
2026年 中国海上风电发展形
2026年4月 电力新业态发展
2026年4月 电力行业投资机
2026年 电网建设及电力市场
2026年 电力国际合作季度跟
2026年4月 全国电网行业跟
2026年4月 全国风电行业跟
2026年4月 全国光伏行业跟
热点报告
2015-2017年中国蒸汽轮
2015-2017年中国蒸汽轮
2015-2017年中国燃气轮
2015-2017年中国互感器
2015-2017年中国生物质
2015-2017年中国垃圾发
2015-2017年中国燃气轮
2015-2017年中国变压器
2015-2019年中国脱硫设
2015年中国电力设备行业发展
关于我们
|
网站地图
|
行业报告分类
|
购买流程
|
定制报告
|
法律声明
|
友情链接
|
会员说明
|
招聘信息
|
联系我们
中国投资协会大中型企业投资专业委员会地址:北京市西城区木樨地北里甲11号,国宏大厦A座1003室
研究咨询部地址:北京市东城区王家园胡同10号金泰商之苑229室
版权所有:北京科莫迪投资咨询有限公司 工业与信息化部:京icp备10034591号 工商营业执照号码:110101011155323